TRAUMA DE ABDOMEN
ALGORITMOS

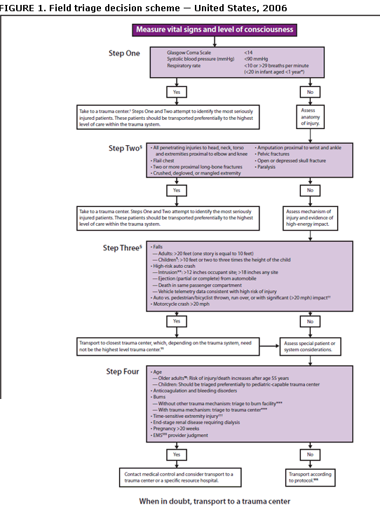
The changes between the 2006 and 2011 guidelines are summarized as follows in a separate box:
Step One: Physiologic Criteria
Change Glasgow coma scale (GCS) <14 to GCS ≤13
Add «or need for ventilatory support» to respiratory criteria
Step Two: Anatomic Criteria
Changed «all penetrating injuries to head, neck, torso and extremities proximal to elbow and knee» to «all penetrating injuries to head, neck, torso and extremities proximal to elbow or knee»
Change «flail chest» to «chest wall instability or deformity (e.g. flail chest)»
Change «crushed, degloved, or mangled extremity» to «crushed, degloved, mangled, or pulseless extremity»
Change «amputation proximal to wrist and ankle» to «amputation proximal to wrist or ankle»
Step Three: Mechanism-of-Injury Criteria
Add «including roof» to intrusion criterion
Step Four: Special Considerations
Add the following to older adult criteriasystolic blood pressure <110 might represent shock after age 65 years
Low-impact mechanisms (e.g., ground-level falls) result in severe injury
Add “patients with head injury are at high risk for rapid deterioration” to anticoagulation and bleeding disorders criterion
Remove “end-stage renal disease requiring dialysis” and “time-sensitive extremity injury”
